WeDoWind meets Game Changers!
Im Fachbereich Wind Energy Innovation am IET lancieren wir diesen Sommer eine spannende neue Zusammenarbeit mit der Universität Strathclyde in Glasgow, UK.
Game Changers
Um die nächste Generation von Forscher:innen zu fördern, wurde ein integratives Praktikumsprogramm ins Leben gerufen, um die Forschung zu entmystifizieren und sicherzustellen, dass die Möglichkeiten der akademischen Welt für alle offen sind. In den letzten fünf Jahren hat Game Changers insgesamt 24 Praktika durchgeführt, begabte Studierende von drei Universitäten eingestellt, direkt mit Partner:innen in der Branche für erneuerbare Energien zusammengearbeitet und insgesamt fünf Praktikant:nnen zu Doktorand:innen in Strathclyde gemacht, während andere bei der Sicherung von Stellen für Hochschulabsolvent:innen unterstützt wurden. Die Forschungsarbeit der Praktikant:innen ist nicht nur eine wertvolle Erfahrung, sondern führt auch zu bedeutenden Ergebnissen wie Veröffentlichungen und industriell genutzter Software. Das Praktikumsprogramm beinhaltet die Einbindung in ein Strathclyde-Forschungsteam sowie die Teilnahme an speziell entwickelten Workshops zu Forschungskompetenzen. Der Rekrutierungsprozess wurde absichtlich so gestaltet, dass eine Vielzahl von Bewerber:innen eingestellt werden kann. Man hofft, dass die hier entwickelten bewährten Praktiken zu Verbesserungen bei der Rekrutierung an der gesamten Universität beitragen werden.
WeDoWind
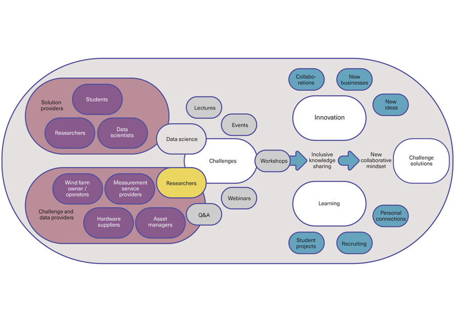
WeDoWind ist eine Methode, die es Menschen aus Wissenschaft und Industrie sowie anderen Interessengruppen ermöglicht und sie motiviert, zusammenzuarbeiten und Daten und Wissen in einem sicheren Umfeld auszutauschen und zu verwalten, so dass eine für beide Seiten vorteilhafte Win-Win-Situation entsteht (Abbildung 1). Die Methode basiert auf von der Industrie bereitgestellten «Challenges», die über digitale «Spaces» koordiniert werden. Mehrere digitale «Spaces» bilden branchenspezifische Ökosysteme von Kollaborateur:innen. Die Methode bietet einen Mehrwert für jede Person, die entweder eine «Challenge» definieren oder lösen möchte. Erstere erhalten eine innovative Lösung für eine «Challenge». Letztere haben die Möglichkeit, Teil an einer internationalen Community zu sein, Erfahrung durch das Arbeiten mit komplexen Daten zu sammeln oder neue Methoden an bisher unzugänglichen Datensätzen zu entwickeln und zu testen. So hat Cubico Sustainable Investments zum Beispiel kürzlich zwei SCADA-Datensätze für die Windparks Kelmarsh und Penmanshiel (UK) veröffentlicht. Passend dazu wurden bereits mehrere «Challenges» definiert, welche mit der WeDoWind-Methode im «Cubico Open Data Exploration (CODE) Space» bearbeitet werden. Lesen Sie mehr hier.
Abbildung 1. Die WeDoWind-Methode.
Eine spannende Zusammenarbeit
Mit dem Projekt «WeDoWind meets GameChangers» bringen wir erstmalig das «GameChangers» Praktikumsprogramm zusammen mit einer WeDoWind-Challenge. In dieser Zusammenarbeit, die über den Sommer stattfindet, werden zwei forschungsinteressierte und motivierte Student:innen gesucht, um gemeinsam reale datengetriebene Herausforderungen aus der Industrie im Bereich der Windenergie zu bewältigen. Jeder Studierende wird an einer anderen Partneruniversität arbeiten und von Expert:innen der jeweiligen Gastinstitution unterstützt, um einen konkreten Beitrag innerhalb des Projekts zu leisten. Neben der zwei Partneruniversitäten OST und Strathclyde University in Glasgow, UK, begleiten die Organisationen Cubico Sustainable Investments, UK, und die Texas A&M University, USA, dieses Projekt. Cubico Sustainable Investments sucht kontinuierlich nach neuen und aufregenden Möglichkeiten, ihre Daten zu nutzen. Daher wurde dieses kollaborative Projekt entwickelt, um sowohl den Teilnehmenden als auch dem Challenge-Anbieter gegenseitig zu nutzen. Die interessierten Studierenden haben die Möglichkeit, eng mit Fachleuten an deren Gastinstitutionen zusammenzuarbeiten, haben Zugang zu realen Windenergieanlagendaten und tragen aktiv zu wichtiger laufender Forschung bei. Im Gegenzug wird Cubico Sustainable Investments mit einer Vielzahl interessanter und nützlicher Inputs und Lösungen für ihre Probleme versorgt.
Link zur Stellenausschreibung
Wenn Sie Interesse an Windenergie, Open Science oder Diversity & Inclusion haben, kontaktieren Sie Sarah Barber, Fachbereichsleiterin Wind Energy Innovation am IET, unter sarah.barber@ost.ch.

